如何查看 Redis 服务器版本
redis版本查看方法:1.info命令:redis-cliinfo;2.configget命令:redis-cliconfiggetredis_version;3.服务器响应:redis-cli-hlocalhost-p6379-v。如何查看Redis服务器版本查看Redis服务器版本的方法如下:
SQL DELETE vs TRUNCATE TABLE:清空表的最佳选择
清空表的最佳选择通常是truncatetable,它比delete更快且不会触发外键级联删除。具体情况的最佳选择如下:需要有条件删除数据:使用delete。需要触发外键级联删除:使用delete。需要快速清空整个表:使用truncatetable。需要避免外键级联删除:使用truncatetable
如何使用 SQL 语句清空表
清空sql表可通过truncate或delete命令实现:truncate命令:truncatetabletable_name;(直接清空表,更快,不记录日志,无法回滚)delete命令:deletefromtable_name;(逐行删除数据,较慢,记录日志,可回滚)如何使用SQL语句清空表步骤:
Navicat 无法连接数据库的解决方法
可以通过以下步骤解决navicat无法连接数据库的问题:检查服务器连接,确保服务器运行、地址和端口正确,防火墙允许连接。验证登录信息,确认用户名、密码和权限正确。检查网络连接,排除网络问题,例如路由器或防火墙故障。禁用ssl连接,某些服务器可能不支持。检查数据库版本,确保navicat版本与目标数据
Navicat 连接数据库失败的常见原因
常见的navicat数据库连接失败原因包括:数据库连接参数错误防火墙或安全软件阻止连接数据库驱动程序问题数据库服务器问题网络问题特殊字符或空格处理不当数据库权限不足其他潜在问题(如navicat日志文件错误)Navicat连接数据库失败的常见原因Navicat是一款流行的数据库管理工具,连接失败可能
使用 Flask 和 MySql #ntroduction 进行 CRUD
crudflask和mysql#1简介这次mimin将提供有关如何使用python创建网站应用程序的教程。我们将开始使用flask和mysql构建crud应用程序的旅程。在开始编码之前,我们先来了解一下什么是python、flask、mysql和crud。什么是python?python是当今最流行
oracle数据库版本
oracle数据库有四种常见版本:企业版、标准版、标准版2和express版。版本选择取决于应用程序需求、数据大小、性能要求和预算。一般来说,大型企业和关键应用程序使用企业版,中小型企业和非关键应用程序使用标准版,需要更高性能和可扩展性使用标准版2,开发和测试环境使用express版。Oracle数
oracle数据库端口
oracle数据库的默认端口是1521(tcp/ip)用于ons和监听服务,1522(tcp/ip)用于tns侦听器。要更改端口,请修改注册表(windows)或listener.ora文件(linux/unix)。在防火墙中打开监听器端口,以允许数据库接收传入连接。检查防火墙、数据库服务状态、客户
SQL查询语句是如何执行的
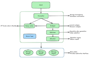
大家好!这是我的第一篇文章。这篇文章我将介绍一条sql查询语句是如何执行的下面是mysql架构图:总的来说,mysql可以分为两部分:服务器层和存储引擎层。服务器层包括连接器、查询缓存、解析器、优化器、执行器等,包含mysql的大部分核心服务功能,以及所有内置功能(如日期、时间、数学和加密)功能)。
phpmyadmin怎么连接oracle
通过以下步骤连接phpmyadmin至oracle数据库:1.安装oracle驱动程序;2.创建数据库连接,包括主机、用户名、密码、端口和类型;3.保存设置以建立连接;4.从phpmyadmin中选择连接的oracle数据库即可管理和使用它。如何使用phpMyAdmin连接Oracle数据库要使用p

